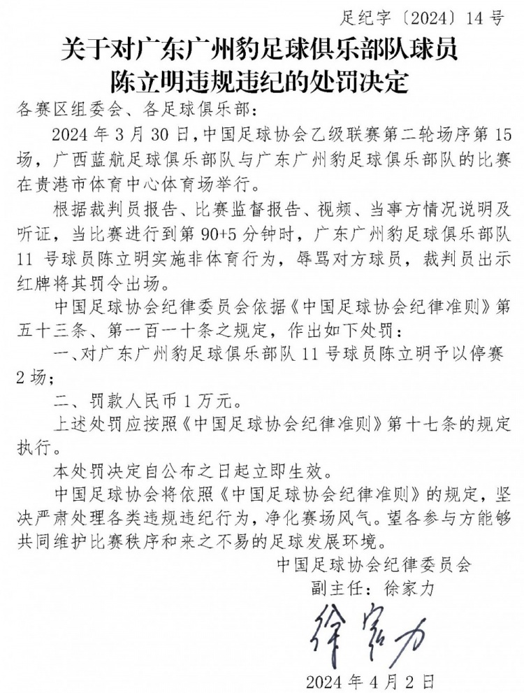
4月4日讯 中国足协官方开出罚单,广东广州豹球员陈立明因辱骂对方球员,予以其停赛2场、罚款1万人民币的处罚。
2024年3月30日,中乙联赛第二轮广西蓝航主场对阵广东广州豹。根据裁判员报告、比赛监督报告、视频、当事方情况说明及听证,当比赛进行到第90+5分钟时,广东广州豹球员陈立明实施非体育行为,辱骂对方球员,裁判员出示红牌将其罚下。
依据《中国足球协会纪律准则》,对广东广州豹球员陈立明予以其停赛2场、罚款1万人民币的处罚。
上一篇太富裕!英格兰4位U23:贝林20球 福登21球 帕尔默18球 萨卡16球
下一篇古斯托:很自豪听到球迷为我唱歌 我们踢球是为了赢得一切