
03月28日讯 原中国足协主席陈戌源因受贿案一审被判无期徒刑。
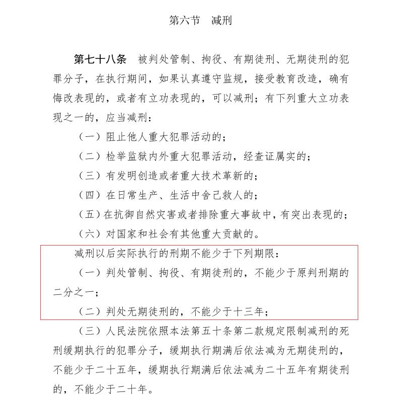
根据《刑法》规定,被判无期徒刑的,实际执行的刑期不能少于十三年。

>
a.topic-link {
margin: 10px auto;
display: block;
width: 600px;
}
.topic-box {
width: 600px;
height: 75px;
background: url('//tu.duoduocdn.com/uploads/day_160627/201606271101388748.png') repeat-x;
margin: 0 auto;
position: relative;
}
.topic-thumb {
position: absolute;
left: 5px;
top: 3px;
height: 69px;
width: 92px;
background: url('//tu.duoduocdn.com/uploads/day_240326/zt_1041711434102.jpg') no-repeat;
background-size: 100% 100%;
}
.topic-angular{
position: absolute;
right:0;
top:0;
width:46px;
height:42px;
background:url('//tu.duoduocdn.com/uploads/day_160627/201606271101463680.png') no-repeat;
}
.topic-box b {
position: absolute;
left: 105px;
right: 15px;
color: white;
line-height: 75px;
overflow: hidden;
text-overflow: ellipsis;
white-space: nowrap;
}